
基本情報
タグ
特徴
UC-Draw・3DCADは、土木専用の2次元・3次元汎用CAD製品です。汎用の作図・編集機能に加え、土木作図コマンドや土木図形生成機能、朱書き機能、3D機能を備えています。構造一般図や配筋図を始めとする様々な土木図面を効率よく作成する環境を提供し、配筋図製品、UC-1設計シリーズと連携して土木製図をトータルにサポートします。また、3Dオブジェクトの作成・編集・ファイル入出力が可能で、2Dオブジェクトから3Dオブジェクト、3Dオブジェクトから2Dオブジェクトを作成することもできます。
形態
ソフトウェア
価格
詳細な価格情報は公式サイトで確認
詳細情報
土木製図の効率化を実現する多機能CAD

UC-Draw・3DCADは、土木専用の2次元・3次元汎用CAD製品で、構造一般図や配筋図などの土木図面を効率よく作成するための機能を備えています。汎用作図・編集機能に加え、土木作図コマンドや土木図形生成機能、朱書き機能、3D機能を提供します。
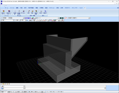
3D機能で拡がる土木CADの可能性
本製品では3Dオブジェクトの作成・編集・ファイル入出力が可能で、2Dオブジェクトから3Dオブジェクトを作成することができます。これにより、よりリアルな3次元の図面作成が可能になり、土木設計の幅が広がります。
価格・料金プラン

会社概要
株式会社フォーラムエイト
| 所在地 | 〒108-0075 東京都港区港南2丁目15番1号品川インターシティA棟21階 |
|---|